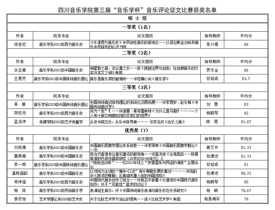
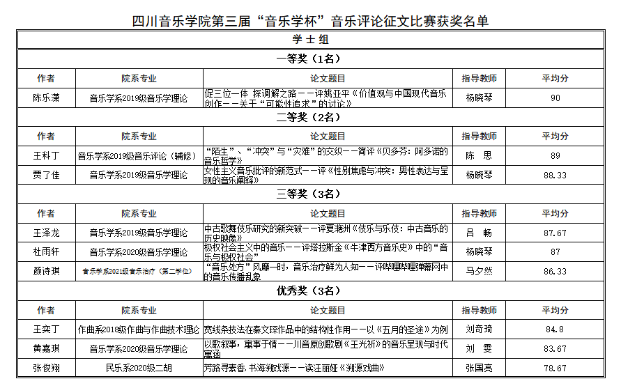
beat365在线唯一官网第三届“音乐学杯”音乐评论征文比赛由音乐学系承办,学报社、艺术处、研究生处联合举办,共收到参赛稿件44篇。经过校内外专家的初评、复评两轮匿名评审,在音乐学系纪检委员和学术委员会的监督下对论文得分进行复核,最终评选出“学士组”、“硕士组”获奖文章22篇,现公示如下:

公示时间:2022年11月28日--2022年12月5日。如有异议,请于公示期内到音乐学系办公室(琴房大楼309)实名反映。

武侯校区
地址:成都市新生路6号
邮编:610021
电话:028-85430202
传真:028-85430722
新都校区
地址:成都市新都区蜀龙大道中段620号
邮编:610500
电话:028-89390026
临空校区
地址:资阳市雁江区资州大道777号
电话:028-83436048
招生电话:028-85430270 / 85430022
研究生招生咨询电话:028-85430277
艺术考级咨询电话:028-85490737
13060008118
