国家艺术基金 | “巴蜀地区民族声乐艺术评论人才培养”项目招生简章

国家艺术基金2025年度艺术人才培训资助项目
“巴蜀地区民族声乐艺术评论人才培养”
招生简章
一、项目实施背景及基本概况
(一)国家艺术基金简介
国家艺术基金经国务院批准,于2013年12月成立,英文名称为China National Arts Fund(英文缩写为CNAF),是旨在繁荣艺术创作、打造和推广精品力作、培养艺术人才、推进国家艺术事业健康发展的公益性基金。国家艺术基金的资金主要来自中央财政拨款,同时依法接受国(境)内外自然人、法人或者其他组织的捐赠。国家艺术基金坚持文艺“为人民服务、为社会主义服务”的方向和“百花齐放、百家争鸣”的方针,尊重艺术规律,鼓励探索与创新,倡导诚信与包容,坚持“面向社会、公开透明、统筹兼顾、突出重点”的工作原则。
(二)项目简介
“巴蜀地区民族声乐评论人才培养”是国家艺术基金(一般项目)2025年度艺术人才培训资助项目。本项目以习近平新时代中国特色社会主义思想为指导,基于巴蜀地区民族声乐艺术评论人才的紧缺现状与发展趋向,以“为时代歌唱,为民族发声”为项目宗旨,以期通过本项目的开展为巴蜀地区培养出一批高标准、高素质、高质量的民族声乐艺术评论人才为目标,真正为民族声乐“三大体系”建设、当代评论人才培养机制的构设以及社会主义事业的长远发展而发挥积极作用。该项目聘请国内外数十位权威专家组成师资团队,其中高级职称专家30人、博士研究生导师11人,在艺术评论与民族声乐等领域均具有多年研究经历与丰富的教学经验。 本项目拟从全国遴选招收30名优秀的中青年学员,旨在通过本项目培养出一批具有深厚理论基础与较大业界影响力的民族声乐评论者,由此助力于民族声乐的“三大体系”建设,为实现社会主义文艺评论事业繁荣而发挥重要作用。
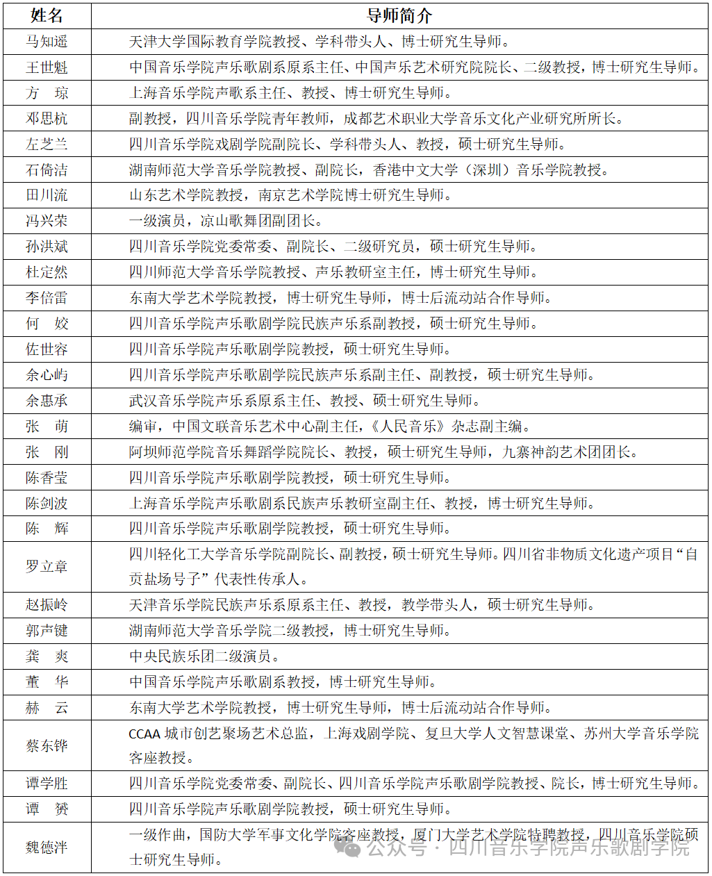
二、师资力量 专家团队(排名不分先后,按姓氏笔画序)
三、培训安排
(一)课程设置
“巴蜀地区民族声乐评论人才培养”全程由知名学者与艺术家担任授课教师,课程涵盖文艺评论理论、作品与舞台评论实践、田野考察与艺术采风、专家座谈、学术交流、汇报演出与评论等。除在成都培训基地开展理论研习、组织学员前往多地区进行田野考察工作与评论实践,项目组还将协助学员发布优质评论文章、集中出版评论文集,形成有影响力的评论成果。
根据相关规定,本项目的培训周期为2025年7月至9月,总时长为72天,其中7月1日至30日集中理论学习24天、实践学习6天,学员必须全程脱产学习。具体的培训安排 如下:

* 具体安排将在学员收到录取通知书后另行通知
(二)学员管理
为提高培训的实效性,学员入选后,将针对每位学员实施跟踪管理、阶段检查与结业评价。培训期间,原则上不予请假。培训过程中学员发生下列任一情况,将取消其参训资格并公开通报: 1. 严重违反国家法律与国家艺术基金相关规章制度的; 2. 不服从培训方管理的; 3. 在培训期间造成不良影响或损失的; 4. 具有学术不端行为的; 5. 出勤率低于培训周期90%及以上的; 6. 未能按时上交所需资料以及项目考核成果的。
(三)培训费用
本项目为国家艺术基金资助项目,参加培训学员培训期间的往返交通费(一次)以及培训期间的食宿费等均由项目主体承担。关于交通费报销情况请参见“附件1《学员往返交通费报销说明》”。
(四)成绩考核及培训成果
1. 成绩考核(以百分计):出勤占10%;日常表现20%;阶段性考核占30%;最终评论成果占40%。经考核评定合格后,可获得由国家艺术基金管理中心颁发的《结业证书》。
2. 培训成果:(1)集结整理优秀评论文章,拟定由国内权威出版社统一出版发行《巴蜀地区民族声乐艺术评论集》(暂名)。(2)长期遴选优秀评论文章,推荐至各大学术刊物与媒体发表。
四、申报流程 (一)报名时间
自招生简章发布即日起(2025年4月10日-5月10日)
(二)招生计划及申报要求
本培训项目面向全国公开招生,经本人申报、单位推荐、专家评审,择优入选学员30名。报名者须具备以下条件:
1.中华人民共和国公民,政治立场坚定、遵纪守法、品行端正、身体健康、专业能力突出。
2. 从事声乐或艺术评论等相关领域的研究者、高校教师、表演者、基层文化工作者(文艺评论者)等。年龄原则上应为22岁至50岁(出生日期为:1975年4月1日-2003年4月1日)。招生地域不限。
3. 双方本着相互诚信、相互认同的原则,凡参加培训学员,视为已确认并遵守招生简章的各项规定。学员在培训期间严格遵照主办方与《巴蜀地区民族声乐评论人才培训项目管理条例》的相关管理制度。项目主体享有对培训成员及评论成果的宣传权、出版权,如有特殊情况,请提前以书面形式说明。
(三)申报材料
1. 报名表、简历表:填写《“巴蜀地区民族声乐评论人才培训”报名表》(附件2),加盖工作单位公章后扫描成PDF格式文件,一式一份,命名方式:01-姓名-单位-报名表、简历表。
2. 身份证正反面扫描件:要求扫描成PDF格式文件,一式一份,命名方式:02-姓名-单位-身份证。
3. 学历、学位证书:要求扫描成PDF格式文件,一式一份,命名方式:03-姓名-单位-学历/学位证书。
4. 在职证明扫描件:要求扫描成PDF格式文件,一式两份。命名方式:04-姓名-单位-在职证明。
5. 一篇高质量的学术论文或艺术评论文章(有无发表均可):要求Word或PDF格式,一式一份,命名方式:05-姓名-单位-论文/评论文章。
6. 如在报名表中填有省部级以上比赛获奖信息,请提交与之对应的获奖证书扫描件(PDF格式)。所有获奖证书扫描成一份文档,一式一份,命名方式:06-姓名-单位-获奖证书。
7. 请报名者将以上所有材料电子版按照顺序排列后打包为一个压缩文件,文件名称为:姓名-单位-报名材料。请于报名截止日期前一并发送至指定邮箱:minzushengyue@126.com。邮件标题格式为:姓名-单位-报名材料。
(四)录取方式及资格审查
项目坚持“公开、公平、公正”的原则,采用“个人申请、专家评审、择优录取”的方式选拔。项目主办方将组织专家评审小组对所有有效提交报名材料的学员进行评选,再将结果报送国家艺术基金管理中心审核,并确定最终学员名单。 录取名单将于2025年5月20日,录取结果将在微信公众号“民族声乐评论”(公众号:minzushengyuepinglun)公布;同时通过电话或邮件通知录取人。

(五)联系方式
联系人:缪婧祺 电 话:18980221660 邮 箱:minzushengyue@126.com 地 址:四川省成都市武侯区新生路6号(beat365在线唯一官网武侯校区)
本招生简章最终解释权归国家艺术基金2025年度艺术人才培训资助项目“巴蜀地区民族声乐评论人才培训”主办方与项目组所有。
附件1 学员往返交通费报销说明.docx 附件2 “巴蜀地区民族声乐艺术评论人才培训”报名表.docx 附件3 同意脱产学习证明.docx

武侯校区
地址:成都市新生路6号
邮编:610021
电话:028-85430202
传真:028-85430722
新都校区
地址:成都市新都区蜀龙大道中段620号
邮编:610500
电话:028-89390026
临空校区
地址:资阳市雁江区资州大道777号
电话:028-83436048
招生电话:028-85430270 / 85430022
研究生招生咨询电话:028-85430277
艺术考级咨询电话:028-85490737
13060008118
