beat365在线唯一官网 审计处

  工作流程

News Information

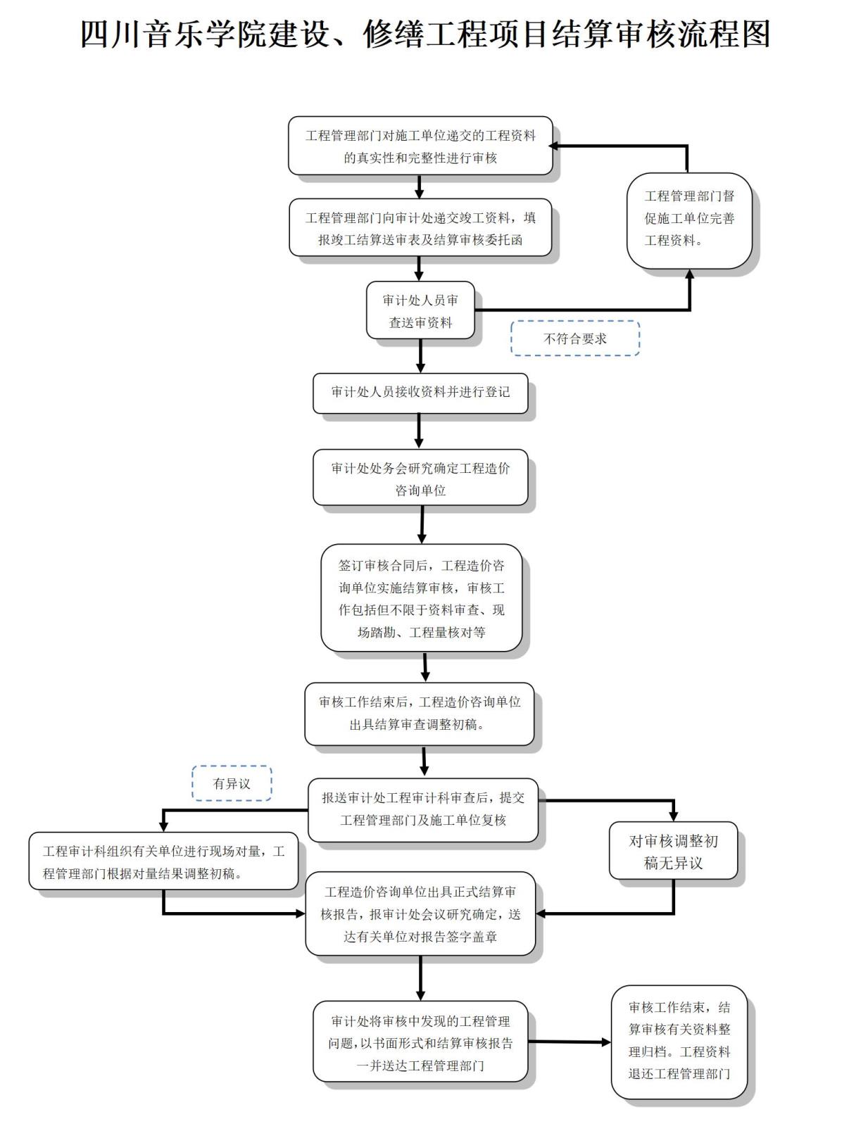
beat365在线唯一官网建设、修缮工程项目结算审核流程图

发布日期:2025/7/4 17:38:56     作者:管理员
浏览量

(202506300914李弘阳发微信群)工程项目结算审核流程图(20250519修改)_01.jpg




 武侯校区

地址:成都市新生路6号
邮编:610021
电话:028-85430202
传真:028-85430722

 新都校区

地址:成都市新都区蜀龙大道中段620号
邮编:610500
电话:028-89390026

临空校区

地址:资阳市雁江区资州大道777号
电话:028-83436048

 招生电话:028-85430270 / 85430022

  研究生招生咨询电话:028-85430277

  艺术考级咨询电话:028-85490737 13060008118
 

请关注微博       请关注微信

beat·365(中国)唯一官方网站-Official Platform版权所有© 2013       ICP备号