国际合作交流处
校内各院(系)、部门:
为了做好2025年国家留学基金管理委员会的公派留学项目,帮助beat365师生了解各项目的选派条件和申报时间节点,提前联系国外大学和外语水平考试等准备工作,现将2025年国家公派留学项目的相关信息通知如下:
一、主要选派类别及留学期限
1. 高级研究学者:3–6个月。
2. 访问学者:3–12个月。
3. 博士后:6–24个月。
4. 攻读博士学位研究生:一般为36–48个月。
5. 攻读硕士学位研究生:一般为12–24个月。
6. 联合培养硕士生:3–12个月。
7. 攻读学士学位本科生:一般为36–60个月,具体以相关项目规定为准。
8. 本科插班生:3–12个月。
其中,联合培养博士生、联合培养硕士生、本科插班生应分别在博士、硕士、本科在读期间派出,完成国外学业回国毕业答辩后获得相应学位。如派出前或留学期间已在国内完成相应学位学业,应及时办理终止国家公派出国留学手续。
二、beat365重点推荐项目
(一)综合项目
1. 艺术类人才培养特别项目:选派类别为访问学者、攻读硕士学位研究生和联合培养硕士生。2024年计划选派200人,2025年选派计划待公布。
(1)项目制:4月1日-10日第一批人员申请,6月公布录取结果;11月1日-10日第二批人员申请,12月公布录取结果。
选派类别:访问学者、联合培养硕士研究生;推选名额:访问学者2名、联合培养硕士研究生3名;
选派对象:访问学者选派对象为beat365正式工作人员,联合培养硕士研究生选派对象为beat365在读研究生,一般为研一学生。
(2)个人制:3月10日–31日申请,5月公布录取结果。
选派类别:少量硕士研究生
推选名额:beat365无名额限制;
选派对象:beat365在读本科应届毕业生。
2. 国家公派高级研究学者、访问学者、博士后项目:4月10日–30日申请,6月公布录取结果;博士后5月10日-31日申请,7月公布录取结果。选派类别为高级研究学者、访问学者和博士后,选派对象为beat365正式工作人员。2024年计划选派1500人,2025年选派计划待公布。
(二)中外合作做奖学金项目
1. 俄乌白艺术体育类项目:3月10-31日网上申报,6月公布录取结果。
(1)选派类别及留学期限
² 访问学者:3-12个月(不含一学年语言预科学习);15-24个月(包含一学年语言预科学习),选派对象为beat365正式工作人员。
² 攻读硕士学位研究生:24-36个月(可含一学年语言预科学习),选派对象为beat365应届本科毕业生、硕士在读一年级学生。
(2)重点资助学科、专业领域:音乐、美术、舞蹈、体育类专业。
上一年度项目信息参考:https://www.csc.edu.cn/chuguo/s/3207
2. 日本政府(文部科学省)博士生奖学金项目:
(1)时间安排:网上申报时间为5月10日-5月17日,7月中旬公布公布第一次选考合格通知,10月至次年2月公布第二次选考合格通知,次年2月至5月分批公布录取结果。
(2)优先支持赴日在经济学、法学、教育学、历史学、理学、工学、农学、医学、管理学等领域从事研究活动。2024年选派博士研究生名额不超过80人,2025年名额待公布。
上一年度项目信息参考:https://www.csc.edu.cn/chuguo/s/3244
3. 匈牙利互换奖学金项目
(1)时间安排:网上申报时间为12月15日-2024年1月5日,7月发布录取通知,9-10月派出。
(2)选派类别、专业、选派对象:
² 本科生:农学、艺术与人文、社会科学、计算机与信息技术、法学、经济学、工程学、医学、政治学与公共管理、体育、自然科学、艺术、艺术教育等领域本科在读一年级学生。
² 硕士研究生:农学、艺术与人文、社会科学、计算机与信息技术、法学、经济学、工程学、医学、体育、自然科学、艺术、艺术教育、政治学与公共管理等领域应届本科毕业生,硕士在读一年级学生。
² 本硕连读硕士研究生:农学、工程学、医学、师范、艺术等领域本科在读一年级学生。
² 博士研究生:专业不限,应届硕士毕业生,博士在读一年级学生。
上一年度项目信息参考:https://www.csc.edu.cn/chuguo/s/2735
4.其他中外合作奖学金项目(博士研究生):部分2025年项目简章还未发布,可参考2024年项目简章进行准备。
² 2024年美国合作项目指南https://www.csc.edu.cn/article/3183
² 2024年英国合作项目
² 2024年澳大利亚合作奖学金项目指南https://www.csc.edu.cn/article/2818
² 2024年新西兰合作奖学金项目指南https://www.csc.edu.cn/article/2887
² 2025年加拿大合作奖学金项目指南https://www.csc.edu.cn/article/2938
上一年度国家公派出国留学项目查询入口:https://bg.csc.edu.cn/
三、申请条件
(一)基本条件
1. 拥护中国共产党的领导和中国特色社会主义制度,热爱祖国、品德良好、遵纪守法,具有服务国家、服务社会、服务人民的责任感和端正的世界观、人生观、价值观。
2. 具有良好专业基础和发展潜力,恪守学术道德、遵守学术规范,在工作、学习中表现突出,具有学成回国为国家建设服务的事业心和使命感。
3. 具有中华人民共和国国籍,不具有国外永久居留权。申请时年龄满18周岁。
4. 身体健康,心理健康。
5. 符合国家留学基金资助出国留学外语条件及留学国家、留学单位的语言要求。
(二)项目条件
1. 取得国外大学的正式录取通知书(或邀请函)
2. 达到国家公派出国留学外语合格条件(https://www.csc.edu.cn/article/2514)。其中,beat365重点推荐项目艺术类人才培养特别项目的外语合格条件(具体要求页面:https://www.csc.edu.cn/article/3317)
3. 申请项目的其它具体要求参考项目简章所述,请注意年龄要求。
四、选派流程
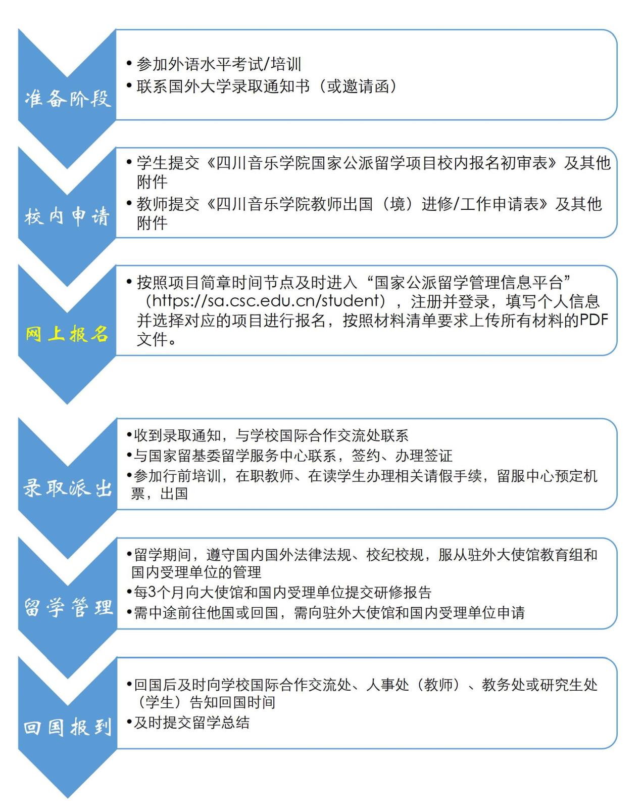
留基委各项目的主要流程及内容提示如列流程图所示,个别项目有特殊要求的以项目简章为准。

注:请有意向的师生仔细阅读留基委相关项目简章,针对意向项目提前做好准备,并按照网上报名时间至少提前一个月提交校内申请,逾期不再接受申请。
五、咨询联系方式
1.申请前有关事宜,可咨询学校国际合作交流处或校外受理单位
学校国际合作交流处
电话:028-85430297 伍老师
邮箱:ghc@sccm.edu.cn
地址:武侯校区外专楼404室
校外受理单位联系方式以留基委简章或受理单位通知为准
2.国家留学基金管理委员会(具体方式以留基委各项目通知为准)。
3.申请期间,所在单位或个人合作渠道有关事宜可联系国家留学基金委出国留学选培部;
4.录取后有关事宜,根据留学国别联系国家留学基金委相关事务部。
六、常用表格下载

武侯校区
地址:成都市新生路6号
邮编:610021
电话:028-85430202
传真:028-85430722
新都校区
地址:成都市新都区蜀龙大道中段620号
邮编:610500
电话:028-89390026
临空校区
地址:资阳市雁江区资州大道777号
电话:028-83436048
招生电话:028-85430270 / 85430022
研究生招生咨询电话:028-85430277
艺术考级咨询电话:028-85490737
13060008118
